![]() |
Octopus
|
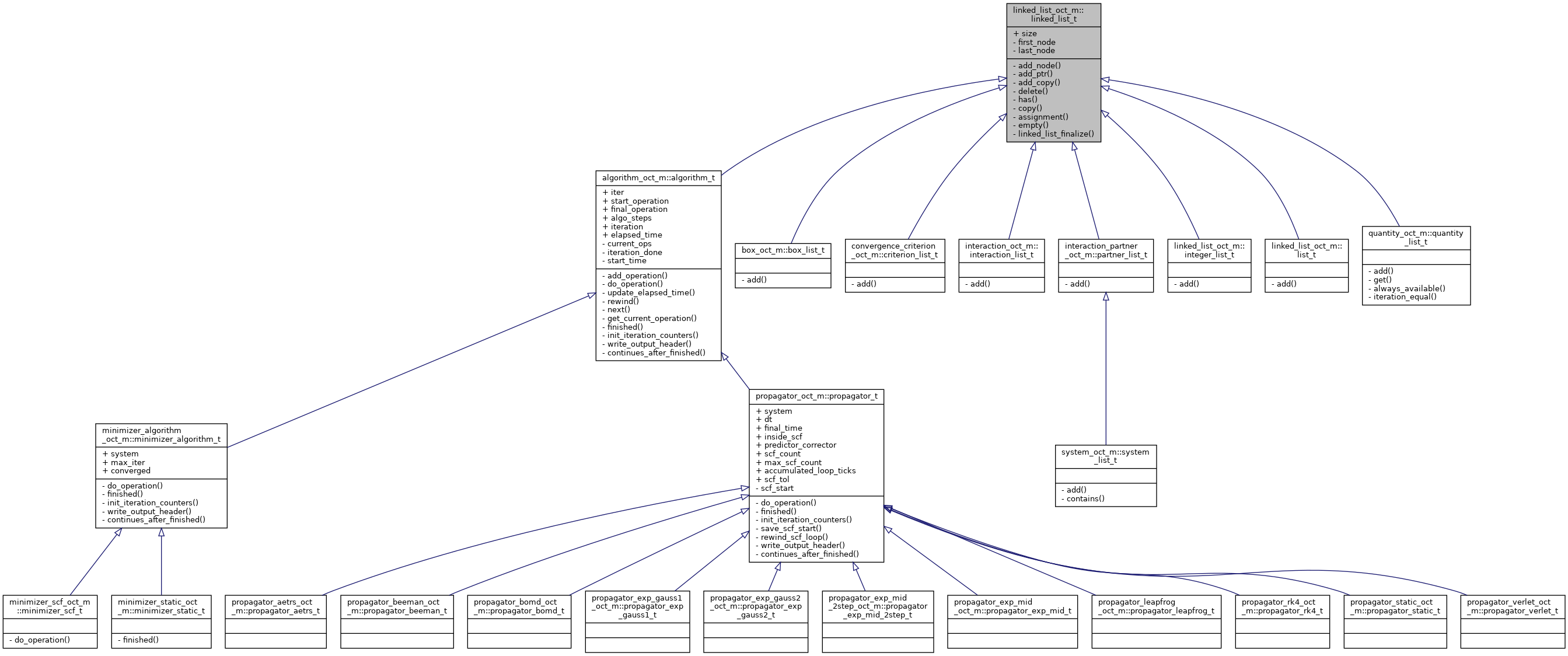
This class implements a linked list of unlimited polymorphic values. More...
This class implements a linked list of unlimited polymorphic values.
This allows the storage of any type of data. Iterating over the list is done using the associated iterator.
Definition at line 129 of file linked_list.F90.

Public Attributes | |
| integer, public | size = 0 |
Private Member Functions | |
| procedure | add_node => linked_list_add_node |
| add a node to the linked list More... | |
| procedure | add_ptr => linked_list_add_node_ptr |
| add data by pointer to the list More... | |
| procedure | add_copy => linked_list_add_node_copy |
| add data by copying to the list More... | |
| procedure | delete => linked_list_delete_node |
| delete a node from the list More... | |
| procedure | has => linked_list_has |
| procedure | copy => linked_list_copy |
| generic | assignment => copy |
| procedure | empty => linked_list_empty |
| final | linked_list_finalize |
Private Attributes | |
| class(list_node_t), pointer | first_node => null() |
| class(list_node_t), pointer | last_node => null() |
|
private |
add a node to the linked list
| [in,out] | this | the linked list |
| value | data to be added | |
| [in] | clone | flag whether to clone, or keep a pointer |
Definition at line 135 of file linked_list.F90.
|
private |
add data by pointer to the list
| [in,out] | this | the linked list |
| value | pointer to the data |
Definition at line 136 of file linked_list.F90.
|
private |
add data by copying to the list
| [in,out] | this | the linked list |
| value | data to be added |
Definition at line 137 of file linked_list.F90.
|
private |
delete a node from the list
| [in,out] | this | the list |
| value | the data to delete |
Definition at line 138 of file linked_list.F90.
|
private |
Definition at line 139 of file linked_list.F90.
|
private |
Definition at line 140 of file linked_list.F90.
|
private |
Definition at line 141 of file linked_list.F90.
|
private |
Definition at line 142 of file linked_list.F90.
|
finalprivate |
Definition at line 143 of file linked_list.F90.
| integer, public linked_list_oct_m::linked_list_t::size = 0 |
Definition at line 131 of file linked_list.F90.
|
private |
Definition at line 132 of file linked_list.F90.
|
private |
Definition at line 133 of file linked_list.F90.