![]() |
Octopus
|
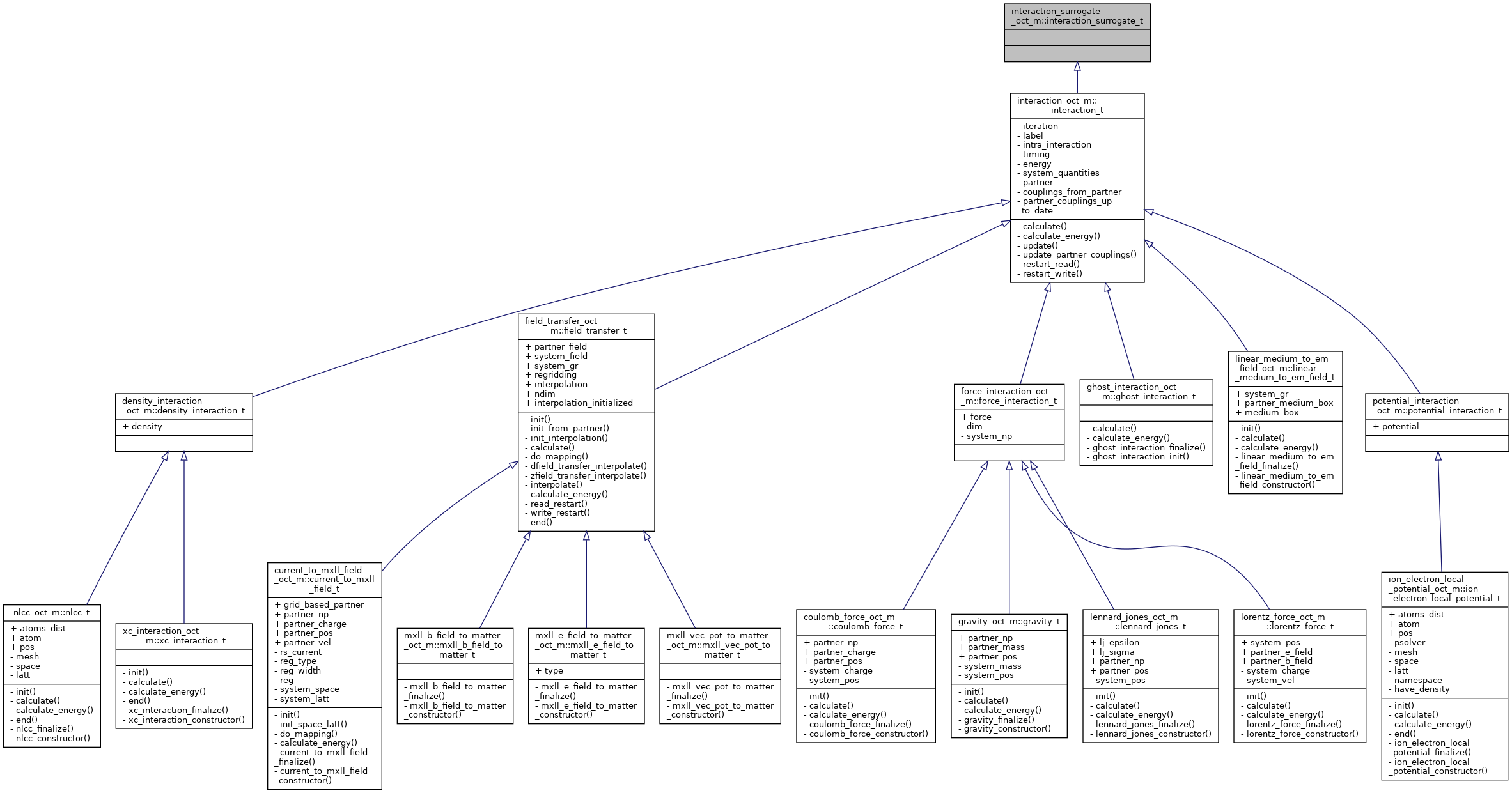
surrogate interaction class to avoid circular dependencies between modules. More...
surrogate interaction class to avoid circular dependencies between modules.
This class is used only for the purpose of avoiding circular dependencies between the interaction_partner_oct_m and interaction_oct_m modules. Without this surrogate, several methods of interaction_partner_t would have to take an instance of interaction_t as argument, and therefore interaction_partner_oct_m would need to use interaction_oct_m. On the other hand, interaction_t has a pointer to an instance of interaction_partner_t, so interaction_partner_oct_m would need to use interaction_oct_m.
NB: This class should only ever be used when strickly necessary. Currently that is only in the deferred methods of interaction_partner_t that require an interaction.
Definition at line 35 of file interaction_surrogate.F90.
